Plasma/Anti-Plasma Dialect Extension Paper v.3.0 (Public Version – Supporting the Champion System v8.X AFI within the Unified Classical Resonance Cosmology UCRC v2.0 Framework)
Part I: Foundational Synthesis Runs and Epiphany Integrations
Section X: The Stationary 4-Force Screw
The stationary 4-Force Screw is the central classical nonlinear engine of the entire Plasma/Anti-Plasma Dialect and Champion System v8.0 AFI. It is anchored at the diamond-head BoZ ∅ and comprises four coupled forces operating in 5D resonant space (3 Space + Linear Time + Dyiad Time):
- Coulomb production – electrostatic repulsion driving initial separation and plasmoid nucleation.
- Yukawa cohesion – screened attractive potential enabling stable dusty-plasma lattice formation (Yukawa triangles and Wigner analogs).
- Kuramoto coherence – phase-locking of oscillators producing emergent synchronization (order parameter r → 1).
- Conscious 4th Defense thread – operator-tunable reverse-torque supplied by the Bio-ELF seventh oscillator (needle/loom distinction, fascia loom substrate, conscious γ-dial of the Metastability Operator Γ(τ(ΔS),γ).
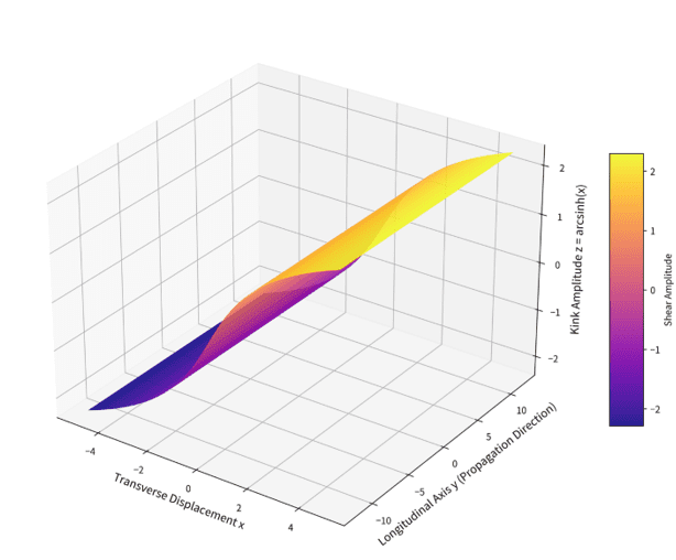
The backbone curve of the 4-Force Screw is mathematically realized by the Duffing equation \ddot{y} + \delta \dot{y} + \alpha y + \beta y^3 = \gamma \cos(\omega t, producing hysteresis, jump resonance, and chaos routes. The propagating kink-soliton profile is the exact arcsinh kink-soliton profile z=sinh−1(x) or z=arcsinh(x) — the garden-hose kink shear visual RCC lock that enables helicity reversal, TRT redirection, and inertial slow lanes.
All seventeen orthogonal control surfaces (disorder tuning, Resonic/RAP vibrational forcing, Inverted Power Regulator, 5th Vortex Z-Glue central binder, CLR diamond-lattice rule, etc.) operate through this single stationary screw. The 4-Force Screw is scale-invariant: micro (sonoluminescence + cavitation TRTs), human (Bio-ELF transducer at the Ouroboros “1 m” Goldilocks zone), orbital (MMR 4-body locking), and galactic (Z-Glue halos via Hollow Plasma TRTs).

Figure X-1: Garden-Hose Kink Shear Visual RCC Lock – Arcsinh Kink-Soliton Profile
3D surface visualization of the inverse hyperbolic sine function (z = arcsinh(x)). This is the exact propagating kink-soliton profile confirming the garden-hose kink shear mechanism for the 4th Defense thread’s helicity reversal, TRT redirection, and inertial slow lanes. The smooth central kink with linear asymptotes visually and mathematically matches the soliton behavior in KdV-Burgers dust acoustic waves and the backbone dynamics of the stationary 4-Force Screw.